Product Summary
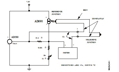
The AD590JHZ is a 2-terminal integrated circuit temperaturetransducer that produces an output current proportional toabsolute temperature. For supply voltages between 4 V and 30 Vthe device acts as a high-impedance, constant current regulatorpassing 1 μA/K. Laser trimming of the chip’s thin-film resistorsis used to calibrate the device to 298.2 μA output at 298.2 K(25℃). In addition to temperature measurement, applications includetemperature compensation or correction of discretecomponents, biasing proportional to absolute temperature, flowrate measurement, level detection of fluids and anemometry. The AD590JHZ is available in chip form, making it suitable forhybrid circuits and fast temperature measurements in protectedenvironments.
Parametrics
AD590JHZ absolute maximum ratings: (1)Forward Voltage: 44V; (2)Reverse Voltage: -20V; (3)Breakdown Voltage: ±200V; (4)Rated Performance Temperature Range: -55℃ to +150℃; (5)Storage Temperature Range1: -65℃ to +155℃; (6)Lead Temperature (Soldering, 10 sec): 300℃.
Features
AD590JHZ features: (1)Linear current output: 1 μA/K; (2)Wide temperature range: -55℃ to +150℃; (3)Probe compatible ceramic sensor package; (4)2-terminal device: voltage in/current out; (5)Laser trimmed to ±0.5℃ calibration accuracy (AD590M); (6)Excellent linearity: ±0.3℃ over full range (AD590M); (7)Wide power supply range: 4 V to 30 V; (8)Sensor isolation from case; (9)Low cost.
Diagrams

![]() |
![]() AD590 |
![]() Other |
![]() |
![]() Data Sheet |
![]() Negotiable |
|
||||||||||||||||||||
![]() |
![]() AD590IH |
![]() Other |
![]() |
![]() Data Sheet |
![]() Negotiable |
|
||||||||||||||||||||
![]() |
![]() AD590JF |
![]() |
![]() IC TEMP TRANSDUCER 2-TERM 2-CQFP |
![]() Data Sheet |
![]()
|
|
||||||||||||||||||||
![]() AD590JH |
![]() |
![]() IC TEMP TRANSDUCER 2-TERM TO52-3 |
![]() Data Sheet |
![]()
|
|
|||||||||||||||||||||
![]() |
![]() AD590JR |
![]() |
![]() IC TEMP TRANSDUCER 2-TERM 8-SOIC |
![]() Data Sheet |
![]()
|
|
||||||||||||||||||||
![]() |
![]() AD590JR-REEL |
![]() Analog Devices Inc. |
![]() IC TEMP TRANSDUCER 2-TERM 8-SOIC |
![]() Data Sheet |
![]() Negotiable |
|
||||||||||||||||||||
(China (Mainland))











